副教授
学院概况
党政工作
师资队伍
教学工作
科学研究
人才培养
共青团工作
工会工作
系所实验中心
学生工作
下载专区
首页
学院概况
返回上一级
学院简介
学院领导
组织机构
学科建设
办公指南
部门职能
党政工作
返回上一级
规章制度
党政公开
组织建设
师资队伍
返回上一级
教师简介
团队介绍
师德师风建设
教学工作
返回上一级
教学文件
教学研究
教学动态
教学成果
教学简报
科学研究
返回上一级
学术交流
科研活动
科研成果
科研项目
人才培养
返回上一级
本科生教育
研究生教育
课外科技
实践基地
共青团工作
返回上一级
团委工作
评先评优
工会工作
系所实验中心
返回上一级
生物医学工程系
生物医学工程研究所
人工智能学院实验中心
生物医学精准检测与仪器研究所
学生工作
返回上一级
辅导员工作
就业工作
勤工助学
评优评奖
学生资助
招生工作
下载专区
首页
师资队伍
教师简介
副教授
正文
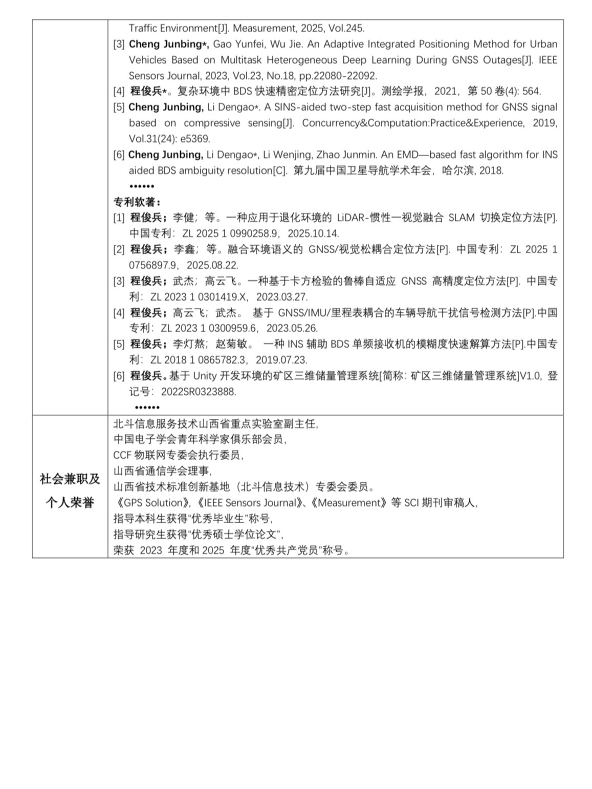
程俊兵
时间:
2025年02月20日
浏览:
点赞:
来源:
作者:
手机扫一扫,直接在手机上观看